Menghitung Bilangan Rasional
59termasuk bilangan rasional 81termasuk bilangan rasional. Kalau kamu masih ingin mempelajari lagi materi ini langsung saja gunakan ruangbelajarkamu bisa belajar sambil menonton video animasi lengkap dengan soal pembahasan dan rangkumannya.
Bilangan Rasional Macam Macam Rumus Dan Contoh Operasiannya
Perhatikan beberapa contoh berikut.
Menghitung bilangan rasional. Tetapi walaupun sebagian dari anda telah memahami betul bilangan rasional dan irasional itu saya akan tetap memberikan penjelasan tentang bilamgan rasioanl da. Contoh bilangan rasional ialah 23 57 114 dan bilangan pecahan atau rasional. Baik pembilang atau penyebut dikali dengan bentuk akar pada penyebut pecahan.
Bilangan eksponen adalah bentuk pada bilangan perkalian dengan bilangan yang sama lalu diulang ulang atau singkat perkalian yang diulang ulang. P2termasuk bilangan irasional 916termasuk bilangan rasional. Dalam hal ini bilangan irasional tidak bisa dinyatakan sebagai ab dengan a dan b sebagai bilangan bulat dan b tidak sama dengan nol.
Bagi anda mungkin kategori bilangan ini memang sudah tidak asing lagi karena dalam dunia matematika bilangan ini sangat familiar tapi ada beberapa yang juga belum begitu paham tentang bilangan rasional dan irasional. Bilangan rasional adalah bilangan yang dapat di buktikan dalam bentuk ab dengan a dan b ialah bilangan bulat dan b0. Bilangan rasional mencakup beberapa macam bilangan yaitu.
Bilangan berpangkat positif memiliki beberapa sifat tertentu yang dimana bilangan itu terdiri dari a b sebagai bilangan real dan m n yang merupakan bilangan bulat positif. Bilangan rasional adalah bilangan yang dapat dinyatakan sebagai ab di mana a b bilangan bulat dan b tidak sama dengan 0. Bilangan bulat bilangan asli bilangan cacah bilangan prima dan bilangan bilangan lain yang menjadi subset dari bilangan rasional tersebut.
Kunci dalam merasionalkan penyebut sebuah pecahan yang berbentuk akar secara umum tergantung dari bentuk penyebutnya. Perhatikan bahwa untuk mengubah penyebut yang asalahnya bentuk akar menjadi bilangan rasional dibutuhkan pengali. Bilangan bisa dikatakan dapat dibagi menjadi 2 sekup besar yaitu bilangan rasional dan bilangan irasional.
Bilangan rasional dapat dinyatakan dalam bentuk pecahan atau bentuk desimal. Fakta yang mengejutkan ini ditemukan pertama kali oleh orang yunani kuno beberapa abad sebelum masehi. Apakah bilangan rasional berfungsi mengukur semua panjang.
Suatu bilangan yang bisa dikatakan dapat dibagi menjadi 2 sekup besar adalah bilangan rasional dan bilangan irasional. Bilangan rasional adalah sistem bilangan yang merupakan himpunan dari semua bilangan yang dapat dinyatakan dalam bentuk pecahan a b dengan a b adalah bilangan bulat dan b 0. Jadi bilangan irasional bukan merupakan bilangan rasional.
Dalam matematika bilangan irasional adalah bilangan riil yang tidak bisa dibagi hasil baginya tidak pernah berhenti. Pengertian dan sifatnya okay squad itulah penjelasan bilangan bentuk akar mulai dari sifat sifat dan cara merasionalkannyajangan lupa untuk terus berlatih soal soal ya. Di mana batasan dari bilangan rasional adalah mulai dari selanga.
Secara fundamental bilangan rasional berasal dari bahasa inggris yaitu rational karena bilangan ini dapat dinyatakan dalam bentuk perbandingan rasio. Bilangan bilangan yang dapat dituliskan dalam bentuk dimana m dan n adalah bilangan bulat dan disebut bilangan bilangan rasional quotient.
Bilangan Rasional Macam Macam Rumus Dan Contoh Operasiannya
Pengertian Bilangan Rasional Dan Irasional Serta Contohnya Advernesia
Bilangan Rasional Dan Operasinya
Bilangan Rasional Macam Macam Rumus Dan Contoh Operasiannya
Bilangan Rasional Dan Irasional Antiquity Math
Penjumlahan Dan Pengurangan Bilangan Rasional Dan Sifatnya
Doc Bilanagn Rasional Dan Irasional Zab Ran Academia Edu
Bilangan Rasional Dan Irasional Antiquity Math
Pertidaksamaan Irasional Dan Rasional Matematika Ipa Kelas 10 Quipper Blog
Selesaikan Soal Operasi Hitung Bilangan Cacah Dan Pecahan Berikut Brainly Co Id
Cara Mengerjakan Operasi Hitung Bilangan Cacah Guru Ilmu Sosial
Pengertian Bilangan Rasional Dan Irasional Serta Contohnya Advernesia
Bilangan Berpangkat Dan Bentuk Akar Anikasari
Doc Bilangan Rasional Dan Irasional Muhliz Caemca Anemmakk Academia Edu
Contoh Soal Operasi Hitung Campuran Bilangan Cacah Dan Desimal Kumpulan Soal Pelajaran 8
Bilangan Rasional Berpangkat Bilangan Bulat Positif Atau Bilangan Bulat Negatif Youtube
Materi Matematika Dan Soal Matematika Bilangan Berpangkat Dan Bentuk Akar
Cara Mengerjakan Operasi Hitung Bilangan Cacah Guru Ilmu Sosial
Cara Singkat Belajar Matematika Bilangan Rasional Berpangkat Bulat Smp Ix Sederajat Youtube
Contoh Soal Operasi Hitung Bilangan Bulat Penjumlahan Dan Pengurangan Contoh Soal M R S Kimia
Bilangan Berpangkat Dan Bentuk Akar Anikasari
Https Encrypted Tbn0 Gstatic Com Images Q Tbn 3aand9gcrmbc1zav6a1czk2sp Kmstoddjvjy1i20mrpwp Ii3zowd8zc2 Usqp Cau
Bilangan Rasional Dan Operasinya
Cara Mengerjakan Operasi Hitung Bilangan Cacah Guru Ilmu Sosial
Operasi Hitung Campuran Bilangan Cacah Disertai Latihan Soal Ciptacendekia Com
Bilangan Rasional Dan Sifat Sifatnya Ppt Download
Cara Mengerjakan Operasi Hitung Bilangan Cacah Guru Ilmu Sosial
Soal Soal Bilangan Irrasional Bentuk Akar 1 Bentuk
Contoh Soal Operasi Hitung Bilangan Bulat Dan Pecahan Kumpulan Soal Pelajaran 8
Bilangan Rasional Dan Irasional Pengertian Dan Contoh Soal Jawaban
Bilangan Rasional Dan Sifat Sifatnya Ppt Download
Bilangan Cacah Operasi Hitung Bilangan Cacah 3 Youtube
Pengertian Angka Operasi Dan Contoh Bilangan Cacah
Bilangan Cacah Adalah Angka Simbol Contoh Soal
Pengertian Bilangan Rasional Dan Irasional Serta Contohnya Advernesia
Bilangan Bulat Materi Bilagan Bulat Himpunan Soal Pembahasan
Pengertian Bilangan Cacah Beserta Contohnya
Contoh Soal Operasi Hitung Campuran Bilangan Cacah Pecahan Dan Desimal Kumpulan Soal Pelajaran 8
Operasi Campuran Penjumlahan Dan Pengurangan Bilangan Cacah
18 Pengertian Dan Contoh Bilangan Prima Bulat Cacah Dll Penulis Cilik
Bilangan Rasional Dan Irasional
Materi Kelas 7 Bilangan Rasional Rumushitung Com
Matematika Kelas 7 Mengenal Bilangan Rasional Dan Irasional
Rangkuman Dan Soal Matematika Bilangan Cacah Materi Belajar Dari Rumah Sd Kelas 4 6 Semua Halaman Bobo
Pengertian Bilangan Rasional Sejarah Sifat Dan Contoh
Matematika Kelas 7 Mengenal Bilangan Rasional Dan Irasional
Bilangan Rasional Dan Sifat Sifatnya Ppt Download
Pengertian Bilangan Macam Macam Bilangan Dan Contohnya Lengkap Pelajaran Sekolah Online
Pdf Karya Ilmiah Penggunaan Bilangan Cacah Dalam Menentukan Nama Jalan Atau Alamat Untuk Proses Penyederhanaan Sistem Peralamatan Di Daerah Malang Nurul Anggraeni Academia Edu
Apakah Kamu Tahu Apa Itu Bilangan Rasional Dan Irasional Kelas Pintar
Rangkuman Dan Soal Bilangan Cacah Materi Belajar Dari Rumah Tvri Kelas 4 6 Sd Semua Halaman Bobo
Bentuk Akar Sifat Operasi Hitung Merasionalkan Cara Menyederhanakan Dan Contoh Soalnya Lengkap Tutorialbahasainggris Co Id
Contoh Soal Persamaan Dan Pertidaksamaan Rasional Soalfismat Com
Pengertian Bilangan Irasional Dan Bilangan Real
Bentuk Sederhana Dari Akar Matematika Dan Cara Mendapatkannya
Pengertian Bilangan Rasional Sejarah Sifat Dan Contoh
Bilangan Rasional Pengertian Lambang Garis Macam Dan Contoh Soal
Bilangan Real Dan Rasional Sementara Cara Menerangkannya
Bilangan Cacah Pengertian Himpunan Operasi Dan Contoh Soalnya
Matematika Kelas 9 Bilangan Bentuk Akar Sifat Sifat Dan Cara Merasionalkannya
Berbagai Macam Bilangan Another Satria S Project
Buktikan Bahwa Bilangan Berikut Adalah Bilangan Rasional 0 243243243 Brainly Co Id
Sistem Bilangan Real Dan Fungsi
Menemukan Nilai Phi Pada Perkuliahan Kalkulus Diferensial Pintar
Bilangan Rasional Irasional Pengertian Contoh Soal
Himpunan Bilangan Asli Bulat Rasional Tak Rasional Riil Kompleks Matematika Kalkulus Youtube
Https Encrypted Tbn0 Gstatic Com Images Q Tbn 3aand9gcstforaqdo5qm5nd B C8x Amss3sm6vld1qzqk Mme6w4s6xl7 Usqp Cau
Operasi Hitung Bilangan Bulat Cute766
Bilangan Real Contoh Soal Dan Jawaban Pinterpandai
Ciengoding Program Menghitung Bilangan Rasional Berbentuk P Q
Bilangan Berpangkat Jenis Sifat Operasi Hitung Soal Penyelesaian
Kisi Kisi Matematika Matematika
18 Pengertian Dan Contoh Bilangan Prima Bulat Cacah Dll Penulis Cilik
Pengertian Irasional Sejarah Nilai Tindakan Sifat Contoh
Bilangan Rasional Dan Sifat Sifatnya Ppt Download
Matematika Kelas 9 Bilangan Bentuk Akar Sifat Sifat Dan Cara Merasionalkannya
Bilangan Rasional Dan Irasional Matematika Doc Document
Bentuk Akar Matematika Sifat Operasi Hitung Merasionalkan Soal
Bilangan Rasional Dan Irasional Antiquity Math
0 999 Wikipedia Bahasa Indonesia Ensiklopedia Bebas
Pdf Pemahaman Konsep Operasi Hitung Penjumlahan Bilangan Cacah Siswa Sekolah Dasar
Bilangan Rasional Nomor Pasangan Fungsi Gambar Png
Pertidaksamaan Irasional Dan Rasional Matematika Ipa Kelas 10 Quipper Blog
Cara Merasionalkan Pecahan Bentuk Akar
Siti Nur Gumilang Makalah Bilangan Pecahan Bilangan Rasional Dan Bilangan Irasional Beserta Operasinya
Kelas 07 Smp Matematika Siswa By Desa Mandalahurip Issuu
Pengertian Bilangan Bulat Dan Contohnya Lengkap
Distributif Wikipedia Bahasa Indonesia Ensiklopedia Bebas
Pecahan Senilai Dan Menyederhanakan Pecahan
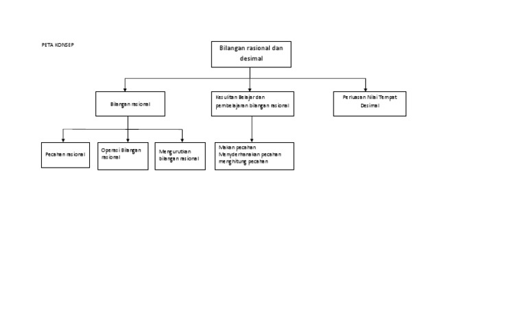
Bilangan Rasional Dan Desimal Peta Konsep
Pengertian Bilangan Rasional Dan Irasional Serta Contohnya Advernesia
Modul A Guru Pembelajar Pdf Flip Book Pages 151 200 Pubhtml5
Bilangan Bulat Pengertian Operasi Hitung Dan Contoh




