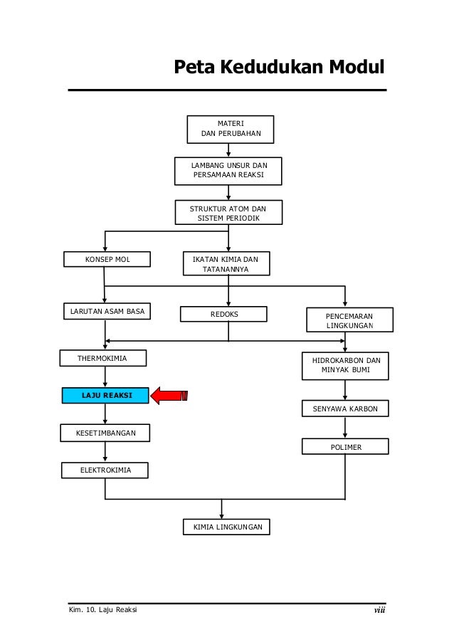
Materi Kimia Laju Reaksi
Ini kok contoh pertama aneh yah. Anda sekarang sedang baca artikel tentang soal dan pembahasan kesetimbangan kimia anda bisa menemukan artikel soal dan pembahasan kesetimbangan kimiasaya ini dengan.
Insyaallah saya akan memberikan penjelasan mengenai laju reaksi.
Materi kimia laju reaksi. 5 h 2 o. Soal dan jawaban uas kimia 12 ipa 2013. Unsur x dengan konfigurasi elektron 1s2 2s2 2p6 2s1 mempunyai sifat a.
Untuk dapat berlari kembali dengan. Makasih ya an atikel dalam blog ini sangat inovatif dan banyak menandung wawasan2 baru. Tahun 2002 the royal swedish academy of sciences menganugrahkan penghargaan nobel kimia kepada koichi tanaka 43 john b.
Keadaan setimbang ditinjau dari arahnya reaksi kimia dibedakan menjadi 2 yaitu. Soal dan jawaban uas kimia 12 ipa 2013 catatan guru kimia uas kimia. Energi dan perubahannya pengertian energi pada saat berlari lama kelamaan tubuh kita akan merasa lemas karena kehabisan energi.
Reaksi irreversible reaksi berkesudahan yaitu reaksi yang berlangsung satu. Mempunyai potensial ionisasi terbesar di antara unsur seperioda. Obat jerawat herbal mengatakan.
Fenn 85 dan kurt wuthrich 64. Yg mengalami reduksi kan k2so4 tapi knp yang ditambah 5 itu na2so4. Hai sobat ada yang lagi belajar tentang laju reaksi di pelajaran kimia.
20 maret 2013 1436. Senyawa yang mengikat air kristal disebut hidrat yaitu zat padat yang mengikat beberapa molekul air sebagai bagian dari struktur kristalnya. 23 agustus 2013 1759.
Laju Reaksi All About Chemistry
Persamaan Laju Reaksi Dan Orde Reaksi Rini Oktavia
Pengertian Laju Reaksi Kimia Rumus Contoh Soal Faktor Faktor Yang
Makalah Kimia Kelas 11 Laju Reaksi Kumpulan Artikel Islami
Pengertian Laju Reaksi Kimia Rumus Contoh Soal Faktor Faktor Yang
Mia Kelas Xi Sma Laju Reaksi Welcome To Our Information Portal
Bab3 Laju Reaksi Kimia Kelas Xi
Pdf Pengembangan Bahan Ajar Pada Materi Laju Reaksi Berorientasi
Laju Reaksi Pengertian Rumus Dan Contoh Soal Laju Reaksi
Laju Reaksi Pengertian Rumus Contoh Soal Dan Faktornya
Un Kimia Skl Laju Reaksi Soal Pembahasan Your Chemistry A
Laju Reaksi 30 Contoh Soal Dan Pembahasan Laju Reaksi Panduan
Rangkuman Materi Laju Reaksi Orde Persamaan Laju Reaksi
Rangkuman Materi Kimia Dasar Laju Reaksi Chemistry React
Materi 8 Semantic Network Pada Materi Kimia Laju Reaksi
Faktor Faktor Yang Mempengaruhi Laju Reaksi
Laju Reaksi Pengertian Rumus Faktor Yang Mempengaruhi
Pengertian Laju Reaksi Kimia Rumus Contoh Soal Faktor Faktor Yang
Kompetensi Kimia Kelas Xii Ppt Download
Pengaruh Suhu Pada Laju Reaksi Konsep Kimia Kokim
Konsep Persamaan Laju Reaksi Kimia Pengertian Penjelasan Contoh
Teori Tumbukan Ilmu Kimia Artikel Dan Materi Kimia
Soal Pembahasan Kimia Materi Laju Reaksi Blog Artikelkeren Com
5 Faktor Yang Mempengaruhi Laju Reaksi Kimia
Materi Laju Reaksi Laju Reaksi
Ppt Laju Reaksi Powerpoint Presentation Id 3356561
Laju Reaksi Persamaan Laju Reaksi Dan Orde Reaksi Kimia Jempol Kimia
Materi Kinetika Kimia Bella Arvianti Academia Edu
25 Soal Dan Pembahasan Materi Laju Reaksi Kelas Xi Jempol Kimia
2 Faktor Faktor Yang Mempengaruhi Laju Reaksi
Kimia Sma Persamaan Laju Reaksi Youtube
Pengaruh Suhu Terhadap Laju Reaksi Materi Soal Dan Pembahasan
Laju Reaksi Kelas Xi Ipa Semester 1 Laju Reaksi Kelas Xi Ipa
Eduscovery Kimia Laju Reaksi Youtube
Kimia Kelas 12 Pengertian Dan Faktor Yang Memengaruhi Laju Reaksi
Pelajaran Soal Rumus Pendahuluan Laju Reaksi Wardaya College
Faktor Faktor Yang Mempengaruhi Laju Reaksi Nuky Wijayanti
Pengertian Laju Reaksi Kimia Rumus Contoh Soal Faktor Faktor Yang
Kinetika Kimia Laju Reaksi Bisakimia
Pembahasan Soal Un Kimia 2011 7 Blog Urip Guru Kimia
Hubungan Kualitas Kegiatan Online Terhadap Pemahaman Konsep Laju
Rpp Kimia Sma Uns Laju Reaksi Contoh Doc
Pelajaran Soal Rumus Persamaan Laju Reaksi Wardaya College
Kimia Kelas 12 Pengertian Dan Faktor Yang Memengaruhi Laju Reaksi
Soal Pembahasan Kimia Materi Laju Reaksi Blog Artikelkeren Com
Media Belajar Online Laju Reaksi Dan Pembahasannya
Laju Reaksi Kelas Xi Ipa Semester 1 Laju Reaksi Kelas Xi Ipa
Soal Kimia Tentang Laju Reaksi Dan Pembahasannya Myrightspot Com
Persamaan Laju Reaksi Dan Orde Reaksi Your Chemistry A
Pengembangan Modul Pembelajaran Kimia Pada Materi Laju Reaksi
Ppt Laju Reaksi Powerpoint Presentation Id 3356561
Lks Ekperimen Berbasis Guided Inquiry Materi Laju Reaksi Untuk
Laju Reaksi Soal Orde Reaksi Persamaan Laju Reaksi Dan Harga K
Faktor Faktor Yang Mempengaruhi Laju Reaksi Bisakimia
Faktor Faktor Yang Mempengaruhi Laju Reaksi Beserta Penjelasannya
Kata Pengantar Makalah Kimia Laju Reaksi
Penyusunan Bahan Ajar Kimia Inovatif Materi Laju Reaksi Terintegrasi
Komparasi Antara Hasil Belajar Kimia Materi Pokok Laju Reaksi Dengan
Kimia Kelas 12 Pengertian Dan Faktor Yang Memengaruhi Laju Reaksi
Pembahasan Soal Tentang Profil Diagram Energi Urip Dot Info
Soal Kimia Tentang Laju Reaksi Dan Pembahasannya Myrightspot Com
Pengertian Laju Reaksi Kimia Rumus Contoh Soal Faktor Faktor Yang
Pengembangan Bahan Ajar Multimedia Flash Interaktif Pada Materi Laju
Laju Reaksi 30 Contoh Soal Dan Pembahasan Laju Reaksi Panduan
Tutorial Menjawab Soal Tentang Teori Tumbukan Dan Faktor Yang
Penggunaan Video Animasi Sebagai Media Pembelajaran Pada Materi Laju
Materi Laju Reaksi Laju Reaksi
52418228 Isi Makalah Laju Reaksi
Pengembangan Modul Pembelajaran Kimia Pada Materi Laju Reaksi
Soal Essay Kimia Tentang Laju Reaksi
Laju Reaksi Pengertian Rumus Faktor Yang Mempengaruhi
Penentuan Persamaan Laju Reaksi Jejaring Kimia
Materi Kimia Dasar Laju Reaksi
Materi Kelas Xi Faktor Laju Reaksi Articles News Stories
Laju Reaksi Konsep Laju Reaksi Ppt Download
Faktor Yang Mempengaruhi Laju Reaksi Masyitah
Rangkuman Materi Laju Reaksi Orde Persamaan Laju Reaksi
Pengembangan Multimedia Interaktif Berbasis Representasi Kimia Pada
Soal Dan Pembahasan Laju Reaksi










