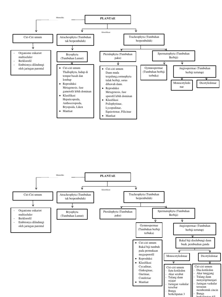
Peta Konsep Biologi Plantae
Alhamdullah telah hadir soal biologi kunci jawaban dan pembahasannya. Para ahli biologi awalnya mendeskripsikan protista adalah seluruh hewan hewan eukarioyik bersel tunggal akan tetapi perkembangan selanjutnya para ahli memasukkan.
Kumpulan daftar tesis lengkap pdf.
Peta konsep biologi plantae. Ketiga aspek atau ranah kejiwaan itu erat sekali dan bahkan tidak mungkin dapat dilepaskan dari kegiatan atau proses evaluasi hasil belajar. Ada ribuan judul contoh tesis yang bisa dipilih sebagai bahan referensi. Kami menyediakan contoh tesis dalam format pdf dan ms word.
Berkenalan dengan biologibr br banyak diantara orang yang berpendapat bahwa belajar bologi membosankan karena merupakan pelajaran hafalan. Mudah mudahan dapat memberikan kemudahan untuk saudara saudari mempelajari ilmu biology. Saya menyadari berbagai kelemahan kekurangan dan keterbatasan yang ada sehingga tetap terbuka kemungkinan terjadinya kekeliruan dan kekurangan dalam.
Peta Konsep Kingdom Plantae Brainly Co Id
Materi Kingdom Plantae Biologi
Ruang Lingkup Biologi Pustaka Pandani
Plantae Bahan Ajar Kelas X Biosman8pku
Pengertian Ciri Dan Klasifikasi Kingdom Plantae Tumbuhan Ilmu
Peta Konsep Tentang Tumbuhan Brainly Co Id
Biologi Gonzaga Ruang Lingkup Biologi
Mengenal Dunia Tumbuhan Plantae Pdf
Modul X 1 Ruang Lingkup Biologi
Biologi Sebagai Ilmu We Biology
Plantae Bahan Ajar Kelas X Biosman8pku
Biologi Kingdom Animalia Dunia Ipa
Buku Biologi Kurikulum 2013 Kelas 10 Sma
Plantae Bahan Ajar Kelas X Biosman8pku
Peta Konsep Sel Dalam Pelajaran Biologi Semua Ada
X 4 Grestal On Twitter Jangan Lupa Pr Biologi Lks Dan Buku Cetak
Kerajaan Biologi Wikipedia Bahasa Indonesia Ensiklopedia Bebas
Buku Biologi Sma Kelas X Bse Moch Anshori
Plantae Bahan Ajar Kelas X Biosman8pku
Peta Konsep Plantae Bing Buku Biologi Sma Kelas X Upload
Peta Konsep Dan Analisis Konsep Plantae Alie Kamaroe Academia Edu
Pengertian Ciri Dan Klasifikasi Kingdom Plantae Tumbuhan Ilmu
Bab 1 Ruang Lingkup Biologi Nyontek Net
Peta Konsep Dan Analisis Konsep Plantae Alie Kamaroe Academia Edu
Bab V Penutup A Kesimpulan Kesimpulan Dari Penelitian Ini
Pengaruh Penggunaan Peta Konsep Terhadap Hasil Belajar Biologi
Peta Konsep Plantae Bing Buku Biologi Sma Kelas X Upload
Peta Konsep Kingdom Plantae Brainly Co Id
Klasifikasi Tumbuhan Merah Putih Pendidikan
Mengenal Dunia Tumbuhan Plantae Pdf
Pengaruh Penggunaan Peta Konsep Terhadap Hasil Belajar Biologi
Plagiat Merupakan Tindakan Tidak Terpuji Plagiat Merupakan Tindakan
Lembar Kerja Siswa I Ruang Lingkup Biologi Doc
Pengertian Ciri Dan Klasifikasi Kingdom Plantae Tumbuhan Ilmu
Klasifikasi Makhluk Hidup 5 Kingdom Lengkap Ipa Kelas 7 Smp
Pengertian Ciri Dan Klasifikasi Kingdom Plantae Atau Tumbuhan
Ruang Lingkup Biologi Terlengkap Dosenbiologi Com
Seperti Apa Sistem Klasifikasi 5 Kingdom Whittaker
Peta Konsep Dan Analisis Konsep Plantae
Pengertian Ciri Dan Klasifikasi Kingdom Plantae Atau Tumbuhan
Kerajaan Biologi Wikipedia Bahasa Indonesia Ensiklopedia Bebas
Pengaruh Penggunaan Peta Konsep Terhadap Hasil Belajar Biologi
Kingdom Plantae Pengertian Ciri Klasifikasi Dan Jenis Beserta
Pengembangan Katalog Tumbuhan Sebagai Media Pembelajaran Biologi
Bab 28 Pembelahan Sel Xii Biologi Klaten
Biology Final Test Klasifikasi Makhluk Hidup Bab 2
Peta Konsep Klasifikasi Makhluk Hidup Kls 10 Sma Lengkap Brainly Co Id
Mengenal Dunia Tumbuhan Plantae Pdf
10 Struktur Dan Fungsi Organel Organel Sel Terlengkap Generasi
Peta Konsep By Nurhasanah Rahmawati On Prezi
Ruang Lingkup Biologi Terlengkap Dosenbiologi Com
Penggunaan Media Peta Konsep Dan Kartu Bergambar Pada Materi
2012 Issn 2302 1705 Jesbio Vol Iii No 5 November 2014 Pengaruh
Perkembangan Sistem Klasifikasi Kingdom Domain Tentorku
Pengaruh Penggunaan Peta Konsep Terhadap Hasil Belajar Biologi
Peta Konsep Hereditas Pada Manusia Belajar Biologi
Contoh Pembahasan Soal Soal Sbmptn Biologi Zenius Blog
Klasifikasi Makhluk Hidup Youtube
2012 Issn 2302 1705 Jesbio Vol Iii No 5 November 2014 Pengaruh
Penggunaan Media Peta Konsep Dan Kartu Bergambar Pada Materi
Efektivitas Penggunaan Peta Konsep Terhadap Hasil Belajar Siswa
Tips Persiapan Belajar Un Sma Biologi Zenius Blog
Ppt Tumbuhan Berbiji Spermatophyta Powerpoint Presentation
Plantae Bahan Ajar Kelas X Biosman8pku
Mengenal Dunia Tumbuhan Plantae Pdf Free Download
Pengembangan Katalog Tumbuhan Sebagai Media Pembelajaran Biologi
Pengembangan Katalog Tumbuhan Sebagai Media Pembelajaran Biologi
Rencana Pelaksanaan Pembelajaran Rpp Smp Smp Negeri 1 Berbah
Pengembangan Media Pembelajaran Multimedia Interaktif
Bab7 Plantae Pdf Bab Vii Regnum Plantae Pada Bab Ini Kamu Akan
Pengembangan Bahan Ajar Biologi Berbasis Model Problem Based
Pengertian Sistem Dan 7 Contoh Klasifikasi Hewan Dan Tumbuhan
Protein Targeting Perjalanan Protein Menuju Ke Berbagai Tempat
















